Đăng ký nhận tin
Thứ Hai, ngày 06/4/2026
Link sự kiện
Quản lý dữ liệu tác động đến hiệu quả phòng, chống dịch Covid-19
16:12 04/11/2022

  Trong thời đại bùng nổ công nghệ thông tin (CNTT), vai trò của các hệ thống dữ liệu trên mọi lĩnh vực của đời sống kinh tế, xã hội ngày càng quan trọng. Liên quan đến công cuộc phòng, chống đại dịch Covid-19, hệ thống dữ liệu đã có những đóng góp rất hữu ích, nhất là khi dịch bệnh bùng phát mạnh. Tuy nhiên, có không ít thách thức trong quản lý dữ liệu đã được các cơ quan kiểm toán nhà nước (KTNN) chỉ ra, làm ảnh hưởng đến hiệu quả phòng, chống dịch.

Kiểm toán trong môi trường dữ liệu lớn - Kinh nghiệm từ các SAI: Công nghệ dữ liệu lớn giúp nâng cao hiệu quả kiểm toán môi trường  
11:14 31/10/2022

Kinh nghiệm quốc tế cho thấy, ứng dụng dữ liệu lớn (DLL) có thể giúp các cuộc kiểm toán môi trường (KTMT) đạt hiệu quả cao hơn. So với phương pháp truyền thống, công nghệ DLL không chỉ làm giảm đáng kể khối lượng công việc mà còn đảm bảo các đặc tính ban đầu của dữ liệu, giúp kiểm toán viên (KTV) xác định điểm đáng ngờ và đưa ra những phân tích, đánh giá chính xác.

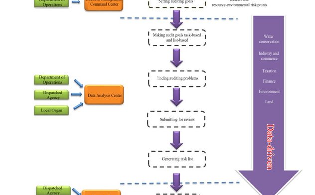
Kiểm toán trong môi trường dữ liệu lớn - Kinh nghiệm từ các SAI: Thúc đẩy quản trị quốc gia qua kiểm toán dựa trên dữ liệu lớn
11:12 31/10/2022

Phương thức kiểm toán dựa trên dữ liệu lớn (DLL) đã mang lại những thay đổi sâu sắc cho Kiểm toán nhà nước Trung Quốc (CNAO). Trong môi trường DLL, sự chuyển đổi của CNAO để đáp ứng các yêu cầu từ thực tiễn sẽ giúp đẩy nhanh việc xây dựng thông tin kiểm toán với cốt lõi là DLL, tăng cường kiểm toán kỹ thuật số, góp phần cải thiện quản trị quốc gia.  

Kiểm toán trong môi trường dữ liệu lớn - Kinh nghiệm từ các SAI: Ứng dụng Big Data và AI: Làm gì để bắt kịp xu thế?
11:09 31/10/2022

  Phân tích dữ liệu lớn (Big Data) dựa trên nền tảng trí tuệ nhân tạo (AI) trong hoạt động kiểm toán là lựa chọn chiến lược cho sự phát triển của các cơ quan kiểm toán tối cao (SAI) trong kỷ nguyên số. Với bối cảnh đó, Kiểm toán nhà nước Việt Nam (KTNN) cần phải làm gì để có thể bắt kịp xu thế của thế giới?  

bản ghi/trang